Otis Elevator’s Force Amplification Mechanism

During this project, I worked for OTIS Elevators to aid in the development of the Electronic Safety Actuation System (ESA) which has been implemented with the intent of replacing several mechanisms from the previous fully mechanical design with more compact components. A key component of the ESA is a Force Actuation Module which engages when the elevator reaches high speeds, indicating malfunction and possible free fall of the elevator. My main focus for this project was the force amplification mechanism which is triggered in the case of a free falling elevator. This mechanism amplifies the force from the triggering mechanism, ensuring that it is adequate to engage the safety brake and bring the elevator to a stop within a very small reaction timeframe.

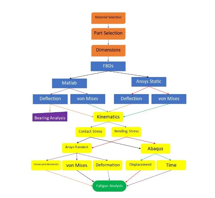
Working alongside other student interns, we designed a mechanism that could adequately amplify the force needed to engage the safety brake. This mechanism fit within the required envelope and performed within the allowable reaction timeframe. We performed complete static and dynamic analyses to ensure proper function of the mechanism before production. Prototypes were designed in CAD and machined for testing. Material selection and design dimensions were informed by simulated stress and deformation tests. We also performed fatigue analysis simulations with repeated dynamic loading to ensure the mechanism would perform for its entire intended life cycle without failure.